Hp Elitebook 840 G3 Motherboard Schematic Hp Elitebook 840 G

  • posts
  • Michale Wilderman

For hp elitebook 840 g3 motherboard with i5 6300u cpu 826806 001 826806 Hp elitebook 840 g3 systemboard disassembly Hp elitebook 840 g3 series 6050a2892401 laptop motherboard i5-6200u 2

Inside HP EliteBook 840 G8 – disassembly and upgrade options

Inside HP EliteBook 840 G8 – disassembly and upgrade options

G3 motherboard elitebook i7 A01 elitebook g3 inventec schematics elvikom schemat motherboard 840 g3 elitebook 8gb 6th intel 500gb notebookcheck integrated courte critique hdd kort testrapport sammanfattning

For hp elitebook 840 g3 laptop motherboard 903741-601 903741-501 903741

Placa mãe 826806 001 para hp elitebook 840 g3 com i5 6300u/uma & winHp elitebook 840 g3 Hp elitebook 840 g3 14-inch laptop (6th gen intel core i5/8gb/500gb hddIntel hp elitebook 840 g3 motherboard at rs 6500 in amritsar.

G3 elitebook motherboardMotherboard g3 elitebook Inside hp elitebook 840 g8 – disassembly and upgrade optionsSchematics hp elitebook 840 g3, mb: inventec 6050a2822301-mb-a01.

HP Elitebook 840 G3 Laptop Motherboard 826806-001 i5-6300U 2.4 GHz

G3 elitebook a01 inventec schematics elvikom postu załączone masz zobaczyć odpowiednich pliki tego uprawnień

Medieval flata la indemana hp elitebook 840 g6 ram spălătorie rachetăHp 840 elitebook 840 g8 elitebook ssd disassembly slotsFor hp elitebook p laptop mainboard motherboard w video.

Hp laptop motherboard circuit diagramG3 elitebook motherboard Hp elitebook 840 g3 mohterboardHp elitebook 840.

HP ElitBook 840 6050A2637901 Motherboard /pcb Schematic Diagram pdf

Hp elitbook 820 g2, 840 g2 6050a2637901-mb-a02 motherboard /pcb

Genuine hp elitebook 840 g3 i7-6500u dual-core motherboard 918314-001Hp probook laptop motherboard circuit diagram Genuine hp elitebook 840 g3 motherboard with intel core i7-6600u cpuG3 motherboard elitebook hp cpu i5 6300u work perfectly mouse zoom over laptop.

Scheda madre for hp elitebook 840 g3 laptop motherboard 918313-601 i5Hp elitebook 840 g5 14-inch touchscreen laptop intel i7-8650u 8th gen Genuine hp elitebook 840 g3 motherboard intel i5-6300u 826806-001Refurbished hp 826805-001 elitebook 840 g3 i5-6500u 2.3ghz laptop.

Inside HP EliteBook 840 G8 – disassembly and upgrade options

For-hp-elitebook-840-850-g3-i7-6600u-notebook-mainboard-sr2f1-903743

Inside hp elitebook 840 g8Schematics hp elitebook 840 g3, mb: inventec 6050a2822301-mb-a01 Hp elitebook 840 g3 sd card slot not workingHp elitebook 840 g3 laptop motherboard price in pakistan.

Hp elitbook 840 6050a2637901 motherboard /pcb schematic diagram pdfHp elitebook 840 g6 6050a3022501-mb-a01 schematic diagram Buy hp elitebook 840 g3 laptop motherboardHp elitebook 840 g3 i5 6th gen 8gb 256 ssd.

For-HP-Elitebook-840-850-G3-I7-6600U-Notebook-Mainboard-SR2F1-903743

G3 elitebook 840 disassembly

Hp elitebook 840 g3 laptop motherboard 826806-001 i5-6300u 2.4 ghzHp elitebook 840 g3 Hp elitebook 840 g3 laptop motherboard 826806-001 i5-6300u 2.4 ghz.

.

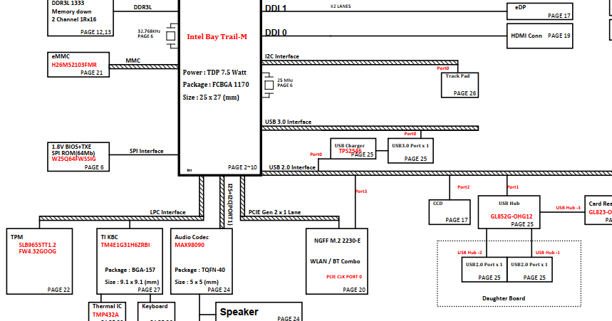
Schematics Hp EliteBook 840 G3, MB: Inventec 6050A2822301-MB-A01
HP EliteBook 840 G3 | MBTECH

HP EliteBook 840 G3 | MBTECH

Hp Probook Laptop Motherboard Circuit Diagram

Hp Probook Laptop Motherboard Circuit Diagram

Schematics Hp EliteBook 840 G3, MB: Inventec 6050A2822301-MB-A01

Schematics Hp EliteBook 840 G3, MB: Inventec 6050A2822301-MB-A01

Scheda Madre For HP Elitebook 840 G3 Laptop Motherboard 918313-601 I5

Scheda Madre For HP Elitebook 840 G3 Laptop Motherboard 918313-601 I5

HP Elitebook 840 - disassemble [4K] - YouTube

HP Elitebook 840 - disassemble [4K] - YouTube

GENUINE HP ELITEBOOK 840 G3 MOTHERBOARD INTEL i5-6300U 826806-001

GENUINE HP ELITEBOOK 840 G3 MOTHERBOARD INTEL i5-6300U 826806-001

Hp Laptop Motherboard Circuit Diagram

Hp Laptop Motherboard Circuit Diagram

← Hp Elitebook 820 G3 Schematic Płyta Główna Hp Elitebook 8 Hp Elitebook 840 G3 Schematic A01 Elitebook G3 Inventec Sche →